新冠病毒感染孕产妇个人健康管理38问
时间:2022-12-29 18:04:40 来源:做爱片-三級片做愛
为提升我省新冠病毒感染孕产妇健康管理和医疗服务水平,我委委托省母婴安全管理办公室编写了《新冠病毒感染孕产妇个人健康管理38问》,旨在通过一问一答的形式,帮助每个孕产妇及其家庭了解、掌握有关疾病预防、疫苗接种、个人防护、产检管理、早期识别、居家监护、合理用药、母乳喂养、婴儿护理等维护健康的知识与技能,增强孕产妇自我主动健康意识和个人健康管理水平。
新冠病毒感染孕产妇个人健康管理38问
1.孕妇如何防范新冠病毒感染?
除不能接种新冠疫苗外,孕妇应该按照《新型冠状病毒感染“乙类乙管”个人防护指南》,做好以下措施:科学佩戴口罩,勤洗手,注意咳嗽礼仪,少聚集。保持规律作息、锻炼身体、多喝水、健康饮食、良好心态等健康生活方式。居家和工作场所定时开窗通风。做好居室日常卫生。尽量减少前往人群密集的公共场所,确需前往应全程佩戴口罩。避免进行长途旅行,如确有必要,应当关注目的地疫情流行情况,做好出行计划,乘坐飞机、高铁、火车、空调大巴等公共交通工具时,应佩戴口罩,随时手卫生。如出现发热、呼吸道感染等症状,及时开展抗原或核酸检测。要密切关注自身健康状况,做好自我健康监测,必要时及时就诊。
2.如果家人感染了新冠病毒,孕妇该如何防护?
对于具备隔离条件,并且有健康家人照顾或孕妇可以自我照顾的家庭,建议对感染家人自我隔离。对于不具备隔离条件的家庭,孕妇应尽量避免和感染家人接触,保持分餐、不与感染家人同餐,生活物品尽量分开,减少感染者进入公共空间如浴室的频次,合理消毒卫生间等公共区域,勤洗手,定时通风;不得已与感染家人接触时,应当佩戴N95口罩。
3.孕妇去医院产检,如何准备和做好防护?
和医生沟通调整产前检查方案,有条件者可以实施远程医疗,减少面诊次数,预先安排就诊时间,避免等待时间过长;避免乘坐公共交通工具;尽量减少医院停留时间,建议全程佩戴N95口罩或医用外科口罩。如果孕妇已感染新冠病毒,应提前告知医务人员,在专门的独立诊室开展诊疗,避免传染给其他孕妇。
4.孕期是否更容易感染新冠病毒,症状会更严重吗?
从目前的资料来看,孕产妇感染新冠病毒的感染率和普通人群接近,其出现的症状与普通人群相似,主要是上呼吸道感染,如发烧、咽干、咳嗽、鼻塞、流涕、浑身酸痛等,一般3-4天好转,病程持续7-10天。发生重症的很少,所以各位孕妈不用过分担心。
5.孕妇感染新冠病毒后发生并发症的风险是否更高?
新冠病毒感染的孕妇,尤其是出现肺炎者,可能增加早产(妊娠37周前分娩)、剖宫产的发生率。大多数早产为医源性早产,即引产或计划剖宫产。高龄、超重或已患有高血压和糖尿病等病症的孕妇更容易出现严重后果。
6.孕妇能否接种新冠疫苗?
目前,我国的《新冠病毒疫苗接种技术指南(第一版)》将孕妇作为新冠疫苗接种的禁忌人群,因此,孕期暂不能接种新冠疫苗,建议分娩后尽快完成接种。
理论上,孕期接种新冠疫苗对孕妇和胎儿发育不会产生额外的不良影响,孕期感染新冠病毒后的风险会增加,世界卫生组织和部分国家推荐孕妇接种新冠疫苗,国外对已接种新冠疫苗的孕妇开展的监测未发现对孕妇和胎儿发育有不良影响。如果接种新冠疫苗后发现妊娠者,无需终止妊娠,建议做好孕期检查和随访。
7.计划怀孕的夫妇,如何接种新冠疫苗?
计划自然受孕女性,不必因接种新冠疫苗而延迟怀孕计划。男性接种新冠疫苗后,不影响精子质量,因此无需担心因丈夫接种疫苗对妊娠的影响。计划采用人工辅助生育技术受孕者,建议接种第2针疫苗后2-4周再进行。
8.哺乳期女性接种新冠疫苗是否安全?
哺乳期接种新冠疫苗,不增加额外不良反应,我国的《新冠病毒疫苗接种技术指南(第一版)》建议新冠病毒感染高风险的哺乳期女性接种疫苗,但不同类型的疫苗对哺乳期能否接种有不同要求,具体请参照相应疫苗说明书并遵从医生建议。
9.哺乳期接种新冠疫苗后还能哺乳吗?
哺乳期接种新冠疫苗后,可以正常哺乳。
10.感染者多时能不能减少孕妇去医院产检的次数?
当感染者激增时,助产机构可能会调整传统的产前检查方案及方法,以限制人际接触,从而更好地预防新冠病毒传播。但部分检查项目存在关键时间点,不应推迟(如宫外孕排查、NT等),应与产检医院和主诊医生沟通确定产检计划。
11.孕妇感染新冠病毒后居家,与原定的产检日期冲突,如何进行调整?
孕早、中期如确定宫内孕,无阴道出血、腹痛等异常情况,也无特定检查(如系统超声排畸、唐氏筛查等),可与产科医师协商适当延后产检时间。对于有妊娠合并症或并发症及28周以上妊娠晚期孕妇、妊娠过程中出现突发异常状况的孕妇,应及时产检。
12.孕妇感染新冠病毒有哪些症状?如何处理?
孕妇感染新冠病毒绝大部分是轻症或无症状,出现症状和普通人群也相似,比如发烧、咽干、咳嗽、咳痰、流鼻涕、浑身酸痛等,一般5-7天即可好转。
如果孕妇感染新冠病毒后出现严重的症状可能会影响胎儿,需重点关注以下三种情况:
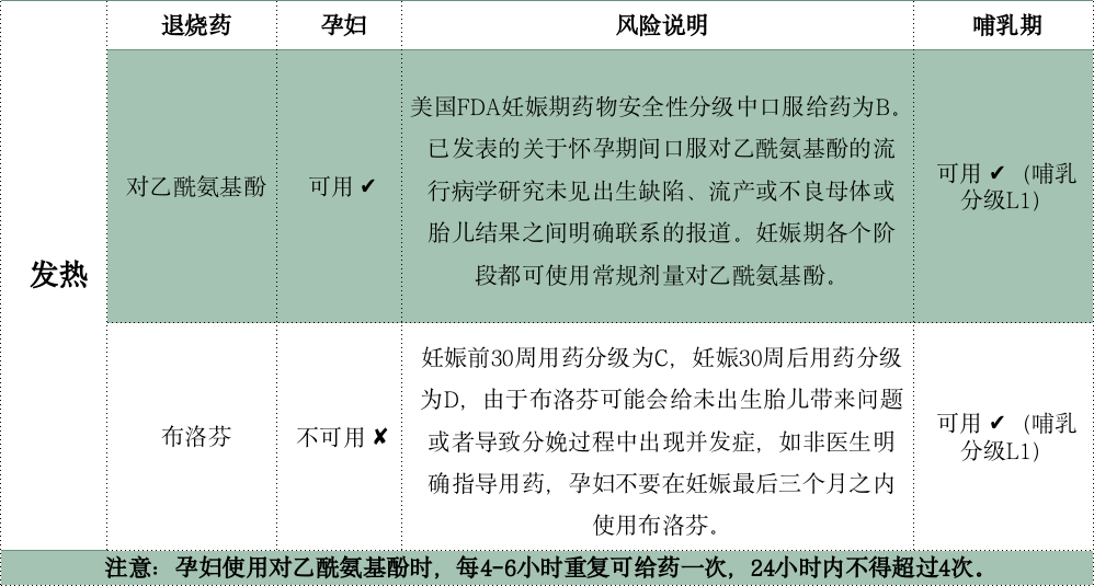
(1)发热:孕早期持续发热可能导致胚胎或胎儿的发育异常,孕中期及晚期持续发热可能导致胎儿缺氧,因此要重视,及时使用退热药物,首选单一成分的对乙酰氨基酚,可间隔4-6小时重复用药一次,24小时内不得超过4次。孕期尽量避免使用布洛芬、吲哚美辛、萘普生等退热药物。
(2)咳嗽:频繁剧烈的咳嗽会影响休息和睡眠,还会增加腹腔压力,严重时可能诱发子宫收缩,造成流产、未足月胎膜早破以及早产。频繁剧烈的咳嗽应该适当给予对症治疗。咳嗽时有痰液可使用祛痰药。孕期比较安全的祛痰药有乙酰半胱氨酸,妊娠前三个月慎用氨溴索和溴己新。如果没有痰液,仅仅是干咳,在妊娠三个月后可使用右美沙芬,避免使用可待因、那可丁等。
(3)心率增快伴呼吸困难:感染新冠后出现心率增快持续存在,伴有心悸、呼吸困难、缺氧等表现,需要重视,这种情况可能导致母胎并发症,建议及时就诊,并需住院和持续心电监护、吸氧等措施。
13.孕妇感染新冠病毒后,抗原多久可以测出阳性?
抗原检测的速度更快,操作更便捷。但一般要等到病毒复制到较高水平、感染者排毒量较高时,抗原才可以检测出来。在初期,即使感染者出现一些轻微症状,由于病毒载量低,抗原检测未必显示阳性。根据奥密克戎的潜伏期估算,一般感染后2-3天可以检测出来。部分感染者尤其是无症状感染者,由于病毒载量持续较低等原因,可能要5天甚至更长时间后才能检测出来。
14.孕妇怀疑新冠病毒感染要做哪些检查?
除抗原或核酸检测明确诊断外,还可能进行以下检查:如心电图、血气分析、血常规、凝血、肝肾功、LDH、CRP、产科胎心监测、胎儿超声等,具体遵从主诊医生意见。
15.孕期新冠病毒感染后如何应对?
奥密克戎变异株的致病力和毒力已经明显减弱,孕产妇不要有太多顾虑。需加强自我健康监测,注意做好体温、心率、血压三项监测,可以做好记录在就诊时提供给医护人员。
孕晚期还需关注胎动情况,每次监测1小时,每小时有3次以上胎动属于正常。建议均衡饮食,增加蔬菜、水果等富含维生素C的食物,不要焦虑,足够的休息和睡眠对于早康复非常重要。
对于无症状的孕期女性,做好隔离防护,监控病情发展,一般不需要治疗。
出现发热、咽部疼痛、咳嗽、全身肌肉酸痛等不适症状,通常持续3-7天,只需对症处理,多饮水,注意休息,采取物理降温。
对于症状略严重,比如发热、咽干、咽痛、鼻塞、流涕等影响到睡眠或正常生活的,可以使用一些药物帮助缓解症状,若孕妇患有高血压、糖尿病、肾病、自身免疫性等基础疾病的孕产妇需要严格在医师指导下用药,切忌盲目自行用药,避免药物同服引起的严重不良反应。
16.如何判断孕妇感染新冠病毒及严重程度?
新冠病毒感染:流行病学史+临床症状+核酸/抗原,新冠病毒肺炎:新冠病毒感染+肺部符合新冠肺炎的新发影像学异常。
我国新型冠状病毒肺炎诊疗方案试行第九版将感染者根据严重程度分为:
轻型:临床症状轻微,影像学未见肺炎表现;
普通型:具有发热、呼吸道等症状,影像学可见肺炎表现;
重型:符合下列任何一条:呼吸窘迫,RR≥30次/分;静息状态下,指氧饱和度≤93%,动脉血氧分压(PaO2)/吸氧浓度(FiO2)≤300mmHg,临床症状进行性加重,肺部影像学显示24-48小时内病灶明显进展>50%者;
危重型:符合以下情况之一者:出现呼吸衰竭,且需要机械通气,出现休克,合并其他器官功能衰竭需ICU监护治疗。
17.哪些症状提示新冠病毒感染孕产妇可能为重症?
当孕妇自测血氧饱和度低于95%,或出现呼吸频率明显加快、呼吸困难、持续胸闷、心悸等症状时,提示重症可能,应立刻就诊。
18.哪些孕产妇感染新冠病毒后要格外注意?
有基础病的孕产妇,例如本身有高血压、糖尿病等。如果同时伴有发热,可能会加重病情,需格外注意。
19.孕早期感染新冠病毒要不要终止妊娠?
对于此次新冠病毒感染的早孕患者,不建议盲目地采取一刀切的“终止妊娠”方案。但有研究报道,新冠病毒感染孕妇自身孕期感染、血栓等风险增加,因此孕期可加强产科检查。早孕患者,若出现出血、腹痛等情况,需及时就医,尤其是对于未行B超检查,未明确孕囊位置的患者,需警惕宫外孕的发生。
20.孕妇感染新冠病毒是否会传染给胎儿?
目前没有足够的证据证明新冠病毒可以通过胎盘传播感染胎儿。
21.孕妇感染新冠病毒,会影响新生儿健康吗?
目前尚无明确证据表明新型冠状病毒能够穿过胎盘并感染胎儿。根据专家共识,新冠病毒感染的孕产妇新生儿结局通常良好。
如果孕妇感染新冠病毒,持续高烧不退,引起肺炎、缺氧的表现,出现胎儿心率持续增快,可能会对胎儿造成一定的影响。若出现突然的胎动增多或者减少需要及时就诊。
22.孕妇感染新冠病毒后应如何做好居家产科监护?
轻症或无症状孕妇在医师判断后可居家监护,在家应该做好以下几点:
(1)数好胎动。孕28周后按孕妇学校教授方法计数胎动,胎动明显增多或者明显减少就应该及时就医。
(2)注意腹痛、阴道流血、流液等症状,有相关症状及时就医。
(3)建议有条件者,可使用远程胎监、动态血压、血糖等可穿戴设备进行远程监护和互联网医院就诊。
(4)居家期间发热、咳嗽、气促等症状加重需及时就医。
23.孕妇感染新冠可以做X片和CT检查吗?
胸部X片和CT检查对诊断疾病的严重程度和后续治疗有重要的价值。在暴露辐射剂量<50 mGy时,目前还没有造成胎儿畸形、生长受限或流产的报道。根据现有资料,孕妇接受单次胸部X线检查,胎儿受到的照射剂量为0.0005-0.01mGy,而接受胸部CT或CT肺动脉造影(0.1-10 mGy)时,胎儿受到的照射剂量为0.01-0.66 mGy。从疾病的诊治角度,必要时还是需要进行影像学的检查。
24.新冠病毒感染的孕产妇都有哪些常用对症药物?
应对新冠病毒感染症状的孕妇/哺乳期用药风险情况表


25.孕期用药有哪些注意事项?
(1)布洛芬属于NSAID类药物,无法排除早期妊娠应用NSAID的风险,但似乎较低。在孕20周后用药可能会使发生羊水过少的风险小幅增加。如果孕20—30周期间因无可替代的药物而必须使用,则应尽可能采用最低有效剂量和最短使用时间,并考虑对用药超过48小时者进行超声监测,如果发生羊水过少,则应停止用药。从孕30周起,建议完全不用,因为可能会导致动脉导管过早关闭。
(2)不随意使用抗病毒药物。比如抗病毒药利巴韦林对胎儿有致畸或明显的毒性作用。
(3)不盲目使用抗菌药物。抗菌药物适用于细菌感染,对新冠病毒感染无效。无明确细菌感染证据时,避免不恰当使用抗菌药物。必须使用时,尽量选择对胎儿影响小的抗菌药物。
(4)谨慎使用中成药。很多中成药在孕期使用安全性尚不明确,因此切不可盲目使用中成药,请在医师或药师指导下选用。
(5)不建议使用含有多种成分的复方感冒药,尽可能选择单一成分的药物。
(6)做好个人防护,加强休息,适当补充水分,保持室内空气流通,保持愉悦心情,切勿过度焦虑。
26.孕产妇感染新冠病毒可以使用什么药物降温?
药物降温首选单一成分的对乙酰氨基酚,可间隔4-6小时重复用药一次,24小时不超过4次。同时不要服用其他的感冒药物,避免重复用药增加对肝功能的影响。孕妇服用布洛芬可能影响胎儿发育,在妊娠晚期使用可能引起胎儿动脉导管早闭、难产和产程延长,对于怀孕的女性,为确保安全,建议咨询医生后用药。
27.孕产妇感染新冠病毒后能否使用复方药物?
不建议使用复方感冒药物,复方感冒药品种繁多、成份复杂,可能含有妊娠期、哺乳期禁用、慎用成分,如金刚烷胺、麻黄碱类、氨基比林等。此外麻黄碱类、氯苯那敏还可能影响母乳的产生,减少奶量。孕产妇确需对症治疗时,应选择单一成分的品种。不建议多种同类药物同时使用。
28.新冠病毒感染孕妇出现哪些症状时,需要马上就医?
(1)产科因素:
突然胎动异常(胎动增多或减少)、头痛、血压升高、腹痛等。
反复阴道少量流血,或出血增多。
孕晚期有见红、破水、不规律腹痛等生产迹象。
(2)非产科因素:
发热产妇服用退烧药3天治疗无效。
有呼吸困难、喘息、口唇发紫、胸痛、严重的恶心呕吐,腹痛任一症状者。
出现头痛、耳痛、鼻窦疼痛、严重的喉咙疼痛且对症处理后未缓解。
鼻塞、流涕、咳嗽超过一周没有缓解。
29.如果孕妇感染新冠病毒了,还能自然分娩吗?
无论是否感染新冠病毒,都应由医生按照相应指征综合评估决定分娩方式。如新冠病毒感染孕妇无合并症、无自然分娩禁忌(如孕妇心肺功能异常、胎儿窘迫等),可以考虑自然分娩。
30.感染新冠病毒是否需要剖宫产?
目前没有足够的证据支持剖宫产在防止可能的垂直传播方面优于自然分娩。对于新冠病毒感染的产妇,在做好防护的情况下,如果没有其他的剖宫产指征,不建议盲目采用剖宫产来减少母婴的垂直传播。
新冠病毒感染孕妇符合医学指征时才需要剖宫产,主要包括:新冠重症肺炎,病情控制不理想;各种产科急诊情况及胎儿窘迫;临产但短期无法分娩等。
31.如果已计划去医院引产、催产或剖宫产的产妇,发现感染新冠病毒且无明显症状后,是否需要推迟?
不应推迟。无症状感染产妇若有行引产、催产或剖宫产的医学指征,则不应推迟或重新安排。这包括孕39周引产或剖宫产。
32.新冠病毒感染产妇能否使用分娩镇痛?
在处理临产疼痛时,通常首选椎管内麻醉,因镇痛效果良好,可减轻由疼痛和焦虑引起的心肺应激。此外,在需行紧急剖宫产时也可使用椎管内麻醉。
33.新冠病毒感染的产妇可以和新生儿母婴同室吗?
感染期的产妇分娩新生儿后,可以母婴同室,但不建议在哺乳之外长时间密切接触,一般建议保持2米以上间隔。可使用物理屏障,如布帘或屏风、家具等以尽量减少病毒传播。产妇应该佩戴口罩,并严格遵守手卫生。另外,不建议给新生儿戴口罩或采用塑料面屏等面部遮挡。
34.新冠病毒感染的产妇可以在产房进行母婴皮肤接触吗?
鼓励所有产妇与新生儿在产房进行皮肤接触。产妇佩戴医用外科口罩或KN95/N95级别的口罩,做好手部卫生,可以在产房与新生儿进行皮肤接触,并进行母乳喂养。
35.新冠病毒感染的产妇可以正常哺乳(母乳喂养)吗?
母乳是婴儿最理想的食物。皮肤接触和母乳喂养的诸多好处大大超过与新冠病毒相关的可能传播和患病风险。母亲感染新冠病毒,在做好个人防护的基础上可继续母乳喂养婴儿,母乳喂养前要做好手卫生,用肥皂和清水洗净双手或用含酒精成分的免洗手消液消毒双手,做好呼吸道隔离措施,佩戴医用外科口罩或KN95/N95级别的口罩。如产妇出现发烧和剧烈咳嗽时等症状,建议暂停哺乳,并保持泌乳通畅;可以将母乳吸出来,使用奶瓶喂养。
36.新冠病毒感染产妇挤取母乳应注意什么?
如果实行了母婴隔离,在母亲康复或证明无感染以前,最好由其他健康照料者用挤出的母乳喂养婴儿,但前提是照料者身体健康并遵循卫生预防措施。最好使用专门的吸乳器,吸乳前母亲应佩戴贴合良好的口罩(如医用外科口罩、N95或KN95/KF94口罩),并用肥皂和水充分清洁双手,清洁吸乳器部件、奶瓶和奶嘴。应尽量由健康人员彻底清洗吸乳器。
37.产后复查可以延后吗?
如果没有晚期产后出血、产褥感染等情况,可以延后产后复查时间。一般产后复查是产后42天,可以延期2-4周。但合并有妊娠合并症(糖尿病、高血压等)的产妇,病情控制不理想需及时进行相关疾病的随访,以便及时调整用药,如果病情稳定,也可以暂缓产后复查。
38.母亲感染新冠病毒婴儿照护需要注意哪些?
如果感染新冠病毒的母亲有能力并有意愿照顾婴儿,应尊重并给予支持,需指导做好自我隔离措施,包括经常做好手卫生,尤其是接触婴儿前。与婴儿共处一室时,包括接触婴儿及喂奶期间佩戴医用口罩或N95口罩;打喷嚏或咳嗽时使用纸巾并远离婴儿,用后立即将纸巾丢进密闭垃圾桶并再次洗手或手消毒。定期清洁和消毒母亲接触过的物体表面。室内经常开窗通风。
如果母亲身体不适,应将婴儿交给未感染的家人照顾,如果家中有同住的新冠病毒阳性成员,应尽量分房隔离,避免与宝宝接触,如果实在需要协助照护宝宝,请严格做好呼吸道隔离措施及手卫生。
若新生儿出现发热、嗜睡、拒乳、鼻塞、咳嗽、腹泻、频繁呕吐、黄疸明显加重、气促等症状,应及时寻求医疗帮助。
继续访问
官方微信
官方微博
官方移动版

做爱片要闻
政务公开
政务服务
互动交流
粤公网安备 44010402001458号